Description
Add to wishlistNETFLIGS
An Android Application Movies Streaming (Scraper/Auto Contents)

Online Doc: https://next-innovation.co.id/netfligs
Architecture: MVP (Model-View-Presenter)Architecture Blueprint

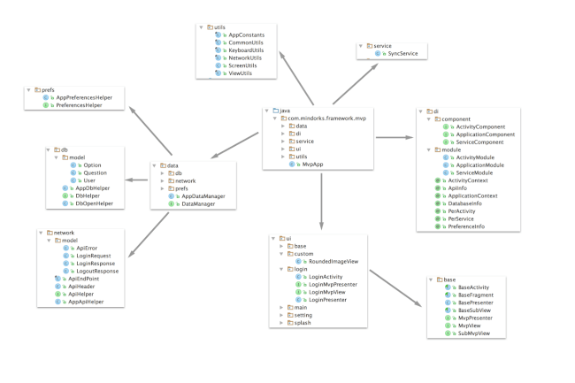
Project Structure

The app has following packages:
- data: It contains all the data accessing and manipulating components.
- di: Dependency providing classes using Dagger2.
- ui: View classes along with their corresponding Presenters.
- service: Services for the application.
- utils: Utility classes.
Classes have been designed in such a way that it could be inherited and maximize the code reuse.Library reference resources:
- RxJava2: https://github.com/amitshekhariitbhu/RxJava2-Android-Samples
- Dagger2: https://github.com/MindorksOpenSource/android-dagger2-example
- FastAndroidNetworking: https://github.com/amitshekhariitbhu/Fast-Android-Networking
- PlaceHolderView: https://github.com/janishar/PlaceHolderView
- AndroidDebugDatabase: https://github.com/amitshekhariitbhu/Android-Debug-Database
- Calligraphy: https://github.com/chrisjenx/Calligraphy
- GreenDao: http://greenrobot.org/greendao/
- ButterKnife: http://jakewharton.github.io/butterknife/
Features
- Scrape from website so its has auto contents (you need modify scraper if you want change the source web, i’ll help you but i’m not guarantee)
- Streaming from multiple server
- MVP architecture
- Easy to customize
- Nice UI/UX



